Type-C with Power Delivery using integrated UCPD peripheral
Software overview
STMicroelectronics는 USB.org 사양을 기반으로 독점 USB-PD 스택을 제공합니다. 스택 아키텍처 개요는 아래와 같습니다.

그림 13. USB-PD stack architecture
STMicroelectronics에서 두 부분(USBPD 코어 스택 및 USBPD 장치)을 완전히 관리하므로 사용자는 다른 두 부분에만 개발 노력을 집중하면 됩니다.
• 사용자 응용 프로그램 부분: USB organization 사양 내에서 '장치 정책 관리자(Device Policy Manager'라고 합니다. ST는 애플리케이션 요구 사항에 따라 완성될 애플리케이션 템플릿을 제공합니다.
• 하드웨어 부분: 주로 에너지 관리에 중점을 두며 Type-C 전력 측면을 관리하기 위해 사용자가 선택한 리소스 자료에 따라 달라집니다.
이 문서는 STM32 리소스(ADC, GPIO 등) 사용에 대한 하드웨어 구현 지침을 제공하지만 전력 제약에 대한 개발자 참조는 범용 직렬 버스 전원 공급 사양의 7장: '전원 공급 장치'입니다. 자세한 내용은 [1]을 참조하십시오.
Hardware overview
STM32 UCPD 주변 장치를 사용하여 유연하고 확장 가능한 아키텍처를 구현할 수 있습니다. PWM, ADC, DAC, I2C, SPI, UART, COMP, OPAMP, RNG 및 RTC와 같은 STM32 GP 주변 장치를 사용할 수 있습니다. 자세한 내용은 STM32CubeMx 핀아웃 도구를 참조하십시오.

그림 14. Device pinout example
다음 섹션에서는 하드웨어 관점에서 각 전원 모드를 구현하는 방법을 보여줍니다. 소프트웨어 구현에 관한 모든 정보는 참조 사양에 따라 사용될 수 있습니다.
DBCC1 and DBCC2 lines
Recap of Dead battery functionality in Type-C systems
Dead-Battery(배터리 완전방전 상태) 기능을 지원하는 USB Type-C 싱크는 전원이 공급되지 않는 경우에도 표 9에 따라 연결된 CC 라인을 풀다운 상태로 유지합니다.
USB Type-C 표준에 따르면 다음 표와 같이 저항 또는 전압 클램프로 구현할 수 있습니다. 따라서 싱크에 연결된 USB Type-C 소스는 싱크에 전원이 공급되지 않음을 감지할 수 있습니다(배터리 구동 애플리케이션의 Dead-Battery에 해당). 그러면 USB Type-C 소스(예: 배터리 충전기)가 VBUS 라인을 통해 전원을 공급할 수 있습니다.

표 9. USB Type-C sink behavior on CC lines
USB Type-C 싱크가 다시 전원을 공급받으면 Rd 풀다운 저항 값을 정상 작동을 위해 지정된 값 중 하나로 변경합니다.
배터리 방전 상태에서 VBUS 전원 공급 상태로 전환할 때 Type-C 사양은 Rd 값을 DB에서 "작동"으로 전환할 때 풀다운 저항이 없는 상태로 전환하지 않도록 해야 합니다. 다만 Rd 값이 지정된 작동 값을 벗어나는 짧은 과도 현상을 허용합니다. 전체 요구 사항은 USB Type-C 사양의 Termination parameters 섹션을 참조하십시오.
Implementation on STM32 devices with integrated UCPD peripheral
UCPD를 지원하는 STM32 는 CCx(x = 1 또는 2) 핀의 Rp 및 Rd 기능을 통합하여 USB Type-C 요구 사항을 충족합니다. Dead-battery(방전 배터리) 지원을 위해 DBCCx(x = 1 또는 2) 핀은 해당 CCx 핀과 외부적으로 연결되어야 합니다.
그림 15 ~ 그림 18에 표시된 제어 경로 (1) ~ (3)은 애플리케이션 토폴로지 및 상태에 따라 CCx 핀의 Rp 및 Rd 기능 간 전환을 관리합니다.
STM32 장치에 전원이 공급되지 않으면 입력 역할을 하는 DBCCx 핀에서 1V를 초과하는 전압이 제어 경로(3)를 통해 각 CCx 핀에서 Dead-battery(방전 배터리) 풀다운 기능(DB)을 활성화합니다. 장치에 전원이 공급되고 소프트웨어가 제어 경로(1)를 통해 장치를 비활성화할 때까지 유지됩니다. DB 비활성화 조치는 소프트웨어 응용 프로그램이 미리 설정해야 하는 정상적인 작동을 위해 Rd 또는 Rp 값을 활성화합니다.
디바이스가 USB Type-C 소스 또는 Dead battery 지원 없이 USB Type-C 싱크로 사용되는 경우 DBCCx 핀은 제어 경로(2)를 통해 제어되는 GPIO로 사용될 수 있습니다. 이러한 애플리케이션에서 DBCCx 핀의 약한 외부 풀다운 저항(예: 100kΩ)은 장치의 전원이 꺼질 때 해당 CCx 핀에서 DB 풀다운 기능이 활성화되지 않도록 합니다.
DBCCx usage in non-protected application
장치에 전원이 공급되지 않으면 DBCCx 핀이 입력으로 작동합니다. DBCCx의 High Level은 해당 CCx 핀의 Rd = DB를 노출시켜 배터리 방전 상태를 알리는 결과를 가져옵니다. 싱크 역할을 하는 장치가 USB Type-C 소스와 직접 연결되었을 때 Dead-battery(방전 배터리) 기능을 지원하려면 DBCCx 핀을 해당 CCx 핀과 단락시켜야 합니다. 장치에 전원이 공급되는 즉시 CCx 핀에 노출된 Rd는 그림 15와 같이 제어 레지스터를 통해 정의된 값으로 자동 전환됩니다. 이 구성의 종단은 Rd(풀다운) 유형이어야 합니다.

그림 15. Non-protected sink application supporting Dead battery feature

표 10. Non-protected sink - sequence of exiting Dead battery mode
장치가 USB Type-C 소스로 작동하는 경우 CCx 핀의 Rd를 DB 값으로 설정해서는 안 됩니다. 이 경우는 DBCCx 핀을 해당 CCx 핀에서 분리하고 높은 값(예: 100kΩ) 외부 풀다운 저항을 통해 풀다운하여 전원이 공급되지 않은 상태에서 핀을 Low로 연결함으로써 보장됩니다.
이 솔루션은 보호되지 않는 non-Dead-battery 싱크 애플리케이션에도 적합합니다. 두 경우 모두 장치에 전원이 공급되면 그림 16과 같이 DBCCx 핀을 I/O로 사용할 수 있습니다.

그림 16. Non-protected sink not supporting Dead battery feature
DBCCx usage in protected application
보호 회로(예: TCPP01-M12)는 STM32 장치와 애플리케이션의 Type-C 커넥터 사이에 배치할 수 있습니다. 이 장치가 활성화되면 CCx 핀을 CCx 라인에서 분리하여 애플리케이션의 Type-C 커넥터에 있는 ESD와 같은 전기적 스트레스로부터 장치를 보호합니다. 비활성화되면 디바이스 CC 핀을 Type-C 커넥터에 연결합니다.
일반적으로 보호 회로는 VBUS 라인에서 공급됩니다. 전용 명령을 통해 또는 전원 공급 장치의 기능으로 활성화/비활성화할 수 있습니다. 후자의 경우 전원이 공급되지 않을 때(보호 활성화) 장치의 CCx 핀을 Type-C 커넥터에서 분리하고 전원이 공급될 때(보호 비활성화 또는 바이패스) 장치의 CCx 핀을 Type-C 커넥터와 연결합니다.
Dead-battery(방전 배터리) 기능을 지원하는 애플리케이션의 경우 CCx 라인의 활성 보호 회로는 Type-C 커넥터 CCx 라인에 Rd = DB를 노출해야 합니다. 활성화/비활성화는 전원 공급 상태(VBUS 전압)를 기반으로 해야 합니다. USB Type-C 소스가 VBUS에서 공급/충전 전압을 제공하는 즉시 보호 회로가 비활성화됩니다(Rd가 연결 해제되고 CCx 라인이 디바이스 CCx 핀과 연결됨). 그러나 STM32 장치는 그 순간에 아직 전원이 공급되지 않을 수 있으므로 보호 회로에서 Dead-battery 신호(CC 핀의 Rd = DB 노출)를 인계받아야 합니다. 그렇기 때문에 DBCCx 핀은 해당 CCx 핀과 쇼트되어야 하며 다른 용도로는 사용할 수 없습니다.
다음 그림은 방전된 배터리 기능을 지원하는 보호 기능이 있는 일반적인 애플리케이션을 보여줍니다.

그림 17. Protected sink application supporting Dead battery feature
다음 표는 보호 회로가 있는 USB Type-C 싱크 애플리케이션에 대한 Dead-battery 모드 종료 시퀀스를 보여줍니다. 연결/분리라는 용어는 CCx 핀이 Type-C 소스 CCx 라인과 연결/연결되지 않음을 의미합니다.
보호 회로 상태 활성은 보호가 활성화되었음을 의미하며, Rd = Type-C 소스에 노출된 보호 회로의 DB입니다. 보호 회로 상태 바이패스는 보호 회로가 비활성화되어 CC 라인에 영향을 주지 않고 디바이스 CCx 핀을 Type-C 소스 CCx 라인에 연결하는 것을 의미합니다.

표 11. Protected sink application - sequence of exiting Dead battery mode
Dead battery 기능을 지원하지 않는 응용 프로그램의 보호 회로에는 DB 풀다운 장치가 포함되어 있지 않습니다.
공급 전압(그림 18) 또는 전용 입력(그림 19 - 제어 경로(4))을 통한 소프트웨어에 따라 활성화/비활성화할 수 있습니다. 후자는 보호가 비활성화되기 전에 장치가 ANAMODE 비트 필드를 통해 원하는 Rd 값을 설정할 수 있도록 합니다. 두 경우 모두 DBCCx 라인을 I/O로 사용할 수 있습니다. 다음 그림은 각 경우에 대한 애플리케이션 토폴로지의 예를 보여줍니다.

그림 18. Protected sink application not supporting Dead battery feature - activation through supply

그림 19. Protected sink application not supporting Dead battery feature - activation through dedicated input
Summary of application topologies
다음 표에는 호환되는 STM32 마이크로컨트롤러가 있는 USB Type-C 애플리케이션의 주요 토폴로지가 나열되어 있습니다.

표 12. Summary of principal Type-C application topologies
Sink port
USB Type-C SNK(전원 공급 싱크) 포트는 CC 라인에 풀다운 저항(Rd)을 노출하고 VBUS 라인(5V ~ 20V 및 최대 5A)에서 전력을 소비합니다.
싱크 관점에서:
Mandatory
• Type-C 포트는 CC 라인에서 Rd(풀다운 저항기)를 어설션합니다.
• VBUS 감지
• VBUS가 vSafe5V 범위 밖으로 이동할 때 소스 분리 감지
Optional
• VBUS의 싱크 전력
Optional protection
• usb.org에서 정의한 OVP:
– 연결 상태에서 싱크는 VBUS 전압 레벨을 측정해야 합니다.
– STM32 범용 ADC가 이 측정을 수행할 수 있습니다.
• CC1, CC2 및 VBUS 회선에 대한 보호 및 EMI 필터링. 섹션 14 권장 사항 참조
기능은 다음 표에 요약되어 있습니다.

표 13. Sink features
다음 아키텍처 회로도는 다양한 싱크 모드를 구현하는 방법을 설명합니다.
VBUS-powered sink
VBUSTM32 관점에서 VDD는 VBUS에서 생성됩니다. 외부 LDO, DC/DC 컨버터 또는 SMPS가 사용되며 VBUS의 옵션 전원 스위치 와이어는 추가 부하에 전원을 공급할 수 있습니다. SNK_EN GPIO 핀은 이 선택적 전원 스위치를 제어합니다.
프로토콜과 관련하여 두 개의 전용 STM32 UCPD 핀 DBCC1 및 DBCC2는 CC1 및 CC2 라인에서 Rd를 설정합니다. DBCC 라인은 CC 라인에 연결되어야 합니다. Rd는 STM32 전원 공급 장치(VDD)를 사용하거나 사용하지 않고 DBCC 라인을 통해 CC 라인에 존재하므로 소프트웨어 조치가 필요하지 않습니다. STM32 전원이 켜진 후 USB-PD 소프트웨어 스택은 저항기 연결을 DBCC에서 CC 라인으로 전환합니다.

그림 20. Unprotected VBUS-powered (Dead battery) sink connections
Signal description
• 전용 Type-C 커넥터 핀에 연결된 CC1 및 CC2 통신 채널 신호
• DBCC1 배터리 방전 신호는 CC1에 연결됩니다. 이것은 STM32가 CC1 라인을 통해 전원이 공급되지 않을 때 Rd를 처리합니다.
• DBCC2 배터리 방전 신호는 CC2에 연결됩니다. 이것은 STM32가 CC2 라인을 통해 전원이 공급되지 않을 때 Rd를 처리합니다.
Optional:
• 저항 분배기를 통해 ADC에 연결된 V_SENSE. OVP 및 안전 목적을 위한 VBUS 전압 측정. 소프트웨어 스택은 HAL_ADC 드라이버를 사용하여 VBUS 전압 레벨을 측정합니다.
• SNK_EN 신호 GPIO는 선택적 VBUS 로드를 연결하고 분리합니다.
Time line

그림 21. VBUS-powered sink timeline
상태는 아래에 설명되어 있습니다. 기울임꼴로 표시된 작업은 GPIO 기반(ADC, IO 등)입니다.
• 상태 0: 장비 간 연결 없음
– 분리 상태
– Rp = 1.5A Rd = 5.1K(DBCC 핀)
• 상태 1: 케이블을 연결합니다. VBUS가 연결 상태에 있음
• 상태 2: STM32 부팅, 애플리케이션 시작 및 USB-PD 소프트웨어 초기화
• 상태 3: 포트 파트너가 AMS 전력 협상을 시작합니다.
• 상태 4: USB-PD: DBCC 대신 CC의 Rd 사용
• 상태 5: SNK가 첨부 파일을 감지함
• 상태 6: USB-PD: SNK_EN GPIO를 사용하여 로드를 활성화하고 계약이 설정됩니다.
• 상태 7: USB-PD SW: OVP 및 안전은 V/I VBUS 감지를 찾고 있습니다.
• 상태 8: 케이블 분리, VBUS는 싱크 쪽에서 꺼짐
• 상태 9: 소스가 VBUS를 vSafe0V로 방전S-powered sink
Separately powered sink
STM32 장치는 VBUS가 아닌 별도의 AC/DC 또는 DC/DC 컨버터, SMPS, LDO 또는 배터리에서 전원을 공급받습니다. 추가 부하는 SNK_EN GPIO에 의해 제어되는 전원 스위치를 통해 VBUS에서 선택적으로 전원을 공급받을 수 있습니다.
프로토콜과 관련하여 CC1 및 CC2 라인은 Rd를 설정합니다. DBCC1 및 DBCC2 라인은 GND에 연결해야 합니다.

그림 22. SNK external power connections
Signal description
• 전용 Type-C 커넥터 핀에 연결된 CC1 및 CC2 통신 채널 신호
• GND에 연결된 DBCC1 신호(배터리 방전 모드가 사용되지 않음)
• GND에 연결된 DBCC2 신호(배터리 방전 모드가 사용되지 않음)
Optional:
• 저항 분배기를 통해 ADC에 연결된 V_SENSE 신호
• VBUS 전압은 OVP 및 안전 목적으로 측정됩니다.
• 소프트웨어 스택은 HAL_ADC를 사용하여 VBUS 전압 레벨을 측정합니다.
SNK_EN 신호 GPIO 핀은 선택적 VBUS 부하를 연결 및 분리합니다.
Time Line

그림 23. Sink external power time line
상태는 아래에 설명되어 있습니다. 기울임꼴로 표시된 작업은 GPIO 기반(ADC, IO 등)입니다.
• 상태 0: 장비 간 연결 없음
– 분리 상태
– Rp = 1.5A Rd = 5.1K(CC 핀)
• 상태 1: 케이블을 연결합니다. VBUS는 연결 상태에 있습니다.
• 상태 2: SRC와 SNK 사이의 AMS.
• 상태 3: USB-PD: SNK_EN GPIO 핀을 사용하여 로드를 활성화합니다.
• 상태 4 SNK는 9V를 요청합니다.
• 상태 5: USB-PD SW: OVP 및 안전이 V/I Vbus 감지를 찾고 있습니다.
• 상태 6: SNK가 15V를 요청합니다.
• 상태 7: SNK가 5V를 요청합니다.
• 상태 8: 케이블 분리, 싱크 측에서 VBUS가 꺼져 있습니다.
• 상태 9: VBUS를 vSafe0V로 소스 방전
Source port
USB Type-C Power Delivery 소스 (SRC) 포트는 풀업 저항 (RP)을 CC 라인에 노출시키고 VBUS (5V ~ 20V 및 최대 5A)를 통한 전력을 제공합니다.
소스 관점에서 :
Mandatory
• Type-C 포트는 CC 라인에서 RP를 주장합니다
• VBU에 전원을 공급합니다
• 분리 또는 통신 실패 중에 소스는 VBU를 VSAFE0V로 줄입니다. STM32 GP GPIO는 외부 MOSFET을 사용하여 VBUS의 전류를 방출합니다.
Optional
• STM32 GP ADC는 션트 또는 저항기 브리지를 사용하여 이러한 측정을 수행 할 수 있습니다.
Optional protection
• CC1, CC2 및 VBUS 라인의 보호 및 EMI 필터링. 섹션 14 권장 사항을 참조하십시오.
Source features
특징은 표 14에 요약되어 있습니다.

그림 14. Source features
그림 24는 소스 (SRC) 모드를 처리하는 방법을 설명합니다. STM32 관점에서 전력은 AC/DC, DC/DC, SMP, LDO 또는 배터리와 같은 외부 소스에 의해 제공됩니다.
Rp 관리는 UCPD 소프트웨어 스택으로 처리됩니다. 이 경우 DBCC 라인은 CC1 및 CC2 라인에 연결되어서는 안됩니다. DBCC1 및 DBCC2 핀은 GND에 연결되어 있습니다.

그림 24. Source architecture
참고 : VCONN 회로는이 그림에 표시되지 않습니다. 13.1 섹션 VBUS의 소싱 전원을 참조하십시오
Signal description
• CC1 및 CC2 통신 채널 신호 전용 Type-C 커넥터 핀에 연결된 신호
• DBCC1 신호는 GND에 연결되어 있습니다
• DBCC2 신호는 GND에 연결되어 있습니다
Optional:
• V_Sense 신호는 저항 분할을 통해 ADC에 연결되었습니다.
- OVP 및 안전 목적을위한 VBUS 전압 측정.
- HAL_ADC 드라이버를 사용하여 VBUS 전압 레벨을 측정하는 소프트웨어 스택.
• 음의 VBUS 전환의 경우, 예를 들어 15V ~ 5V 또는 9V ~ 5V와 같은 경우, 부하 스위치 (SRC_EN에 의해 제어) 전에 방전 경로를 사용하여 전환에 필요한 시간을 줄이고 사양을 유지하기 위해 사용될 수 있습니다.
Time LIne

그림 25. Figure 25. SRC (source) mode power timings
상태는 아래에 설명되어 있습니다. 이탤릭체의 행동은 GPIO 기반 (ADC, IO 등)입니다.
• 상태 0 : 장비 간의 연결이 없습니다
- 분리상태
- rp = 1.5 a, rd = 5.1kΩ (CC 핀)
• 상태 1 : 케이블을 연결하십시오. VBUS가 켜져 있습니다
- 연결상태
- SRC_EN GPIO 핀을 사용하여 USB-PD 스위치 ON VBUS
- 기능 교환
• 상태 2 : SRC와 SNK 사이의 AMS
• 상태 3 : USB-PD SW : OVP 및 안전은 V/I VBUS 감각을 찾고 있습니다.
• 상태 4 : 케이블을 분리, VBUS는 싱크대에 꺼져 있습니다.
- USB-PD는 VSAFE0V에 도달 할 때까지 Disch GPIO 핀을 사용하여 VBUS 방전을 시작합니다.
• 상태 5 : 소스 VBUS vSafe0V로 방전
Dual-role power port
DRP(Dual-role power) 포트는 소스 또는 싱크로 작동할 수 있는 USB 전원 공급 포트를 나타냅니다. 포트의 역할은 소스 또는 싱크로 고정되거나 두 포트 모드 간에 전환이 나타날 수 있습니다. 처음에는 소스로 작동할 때 포트도 DFP 역할을 수행하고, 싱크로 작동하는 경우 포트는 UFP 역할을 수행합니다. 포트 역할은 전원 또는 데이터 역할을 되돌리기 위해 동적으로 변경될 수 있습니다.
Dual-role power 관점:
Mandatory
• Type-C 포트는 소스 모드에서 CC 라인에서 Rp를 어설션합니다.
• 싱크 모드에서 CC 라인에서 Type-C 포트가 Rd를 어설션합니다.
• VBUS에 전원 공급
• 분리 또는 통신 장애 시 소스는 VBUS를 vSafe0V로 다운시킵니다.
– STM32 GP GPIO는 외부 MOS를 사용하여 VBUS를 방전합니다.
Optional
• VBUS 전압 및 전류 값 측정
– STM32 GP ADC는 션트 또는 저항 브리지를 사용하여이 측정을 수행 할 수 있습니다.
• VBUS에서 전원 공급
• 소스 '분리'감지, VBUS가 vSafe5V 범위를 벗어나는 경우
• FRS(빠른 역할 교환) 프로토콜을 관리합니다. (USB-PD 3.0 전용)
Optional protection
• CC1, CC2 및 VBUS 라인의 보호 및 EMI 필터링. 섹션 14 권장 사항 참조
Features
기능은 표 15에 요약되어 있습니다.

표 15. Dual-role power port features
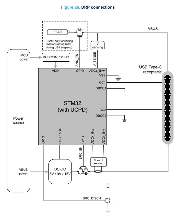
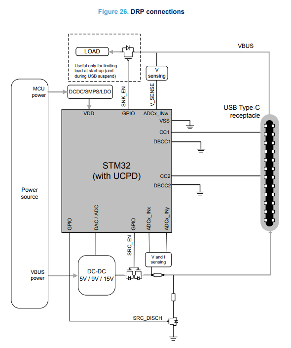
그림 26은 DRP 모드에서 사용되는 연결을 보여줍니다.

그림 26. DRP connections
참고: VCONN 회로는 이 그림에 표시되지 않습니다. 섹션 13.1 VBUS에 전원 소싱을 참조하십시오.
신호 설명은 섹션 11.2.2 싱크 포트 및 섹션 11.2.3 소스 포트에 나와 있습니다.
Time Line

기울임꼴로 표시된 단계는 GPIO(ADC, IO 등)를 기반으로 합니다.
• 상태 0: 장비 간 연결 없음
– 분리 상태
– DRP = SRC 역할 Rp = 1.5 A (CC 핀)
• 상태 1: USB-PD 스택이 SRC에서 SNK 역할로 이동하기로 결정
– DRP = SNK 역할 Rd = 5.1K (CC 핀)
• 상태 2: USB-PD 스택이 SNK에서 SRC 역할로 이동하기로 결정
– DRP = SRC 역할 Rp = 1.5A (CC 핀)
• 상태 3: USB-PD 스택이 SRC에서 SNK 역할로 이동하기로 결정
– DRP = SNK 역할 Rd = 5.1K (CC 핀)
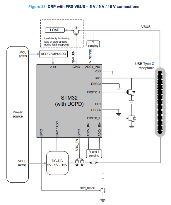
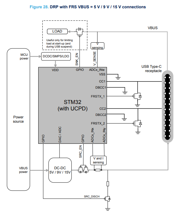
Dual-role power port with FRS
이 구성에서 STM32 장치는 AC/DC 또는 DC/DC 컨버터, SMPS, LDO 또는 배터리와 같은 별도의 소스에서 공급됩니다. UCPD 주변 장치는 소프트웨어를 통해 Rp 및 Rd를 처리합니다. 전원 역할(소스 또는 싱크)은 두 디바이스가 모두 DRP 포트인 경우 케이블 연결 해제 없이 즉시 변경할 수 있습니다.
FRS(빠른 역할 교환) 기능을 사용하면 갑작스러운 전원 손실이 있는 모든 소스(예: 주 전원)가 FRS를 사용하지 않을 때보다 훨씬 빠르게 빠른 역할 교환 기능을 사용하여 싱크에 조건을 알릴 수 있습니다. FRS 신호 처리/감지는 메시징 중에 충돌 제어에 관계없이 작동하므로 50μs를 넘지 않습니다. 싱크가 FRS 신호를 감지하면 VBUS 레벨 드롭을 감지할 준비를 합니다. 그런 다음 역할을 SRC로 전환하여 FRS 절차에 지정된 지연(예: 150μs) 내에 VBUS 드라이브 를 넘겨 받습니다.

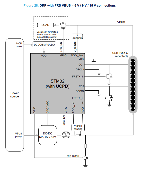
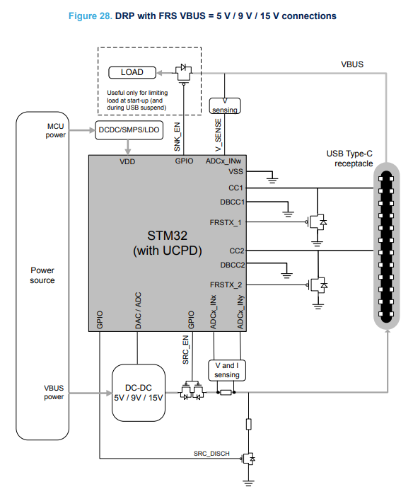
그림 28. DRP with FRS VBUS = 5 V / 9 V / 15 V connections
VCONN 회로는 이 그림에 표시되지 않습니다. 섹션 13.1 VBUS에 전원 소싱을 참조하십시오.
Signal description
• 전용 Type-C 커넥터 핀에 연결된 CC1 및 CC2 통신 채널 신호
• DBCC1 신호는 GND에 연결됩니다.
• DBCC2 신호는 GND에 연결됩니다.
• SRC_EN 신호 GPIO 핀은 외부 MOSFET 또는 전원 스위치를 사용하여 VBUS를 켜는 데 사용됩니다.
• SRC_DISCH 신호 GPIO 핀은 분리 시 VBUS 방전을 시작합니다. 외부 MOSFET을 사용할 수 있습니다.
• FRSTX1 및 FRSTX2 고속 역할 스왑 신호는 CC 라인을 구동하기 위해 외부 MOSFET에 연결됩니다.
• V_SENSE 신호는 저항 분배기를 통해 ADC에 연결됩니다. OVP 및 안전 목적을 위한 VBUS 전압 측정.
소프트웨어 스택은 HAL_ADC 드라이버를 사용하여 VBUS 전압 레벨을 측정합니다.
• I_SENSE 신호는 저항기 션트를 통해 ADC에 연결됩니다. 안전을 위한 VBUS 전류 측정.
소프트웨어 스택은 HAL_ADC 드라이버를 사용하여 VBUS 전류 레벨을 측정합니다.
• SNK_EN 신호 GPIO 핀은 선택적 VBUS 부하를 연결 및 연결 해제하는 데 사용됩니다.
Time Line

Figure 29. DRP with FRS - time line example
기울임꼴로 표시된 단계는 GPIO(ADC, IO 등)를 기반으로 합니다.
• 상태 0: 장비 간 연결 없음
– 분리 상태
– Rp = 1.5A Rd = 5.1K (CC 핀)
• 상태 1: 케이블 연결
– VBUS는 GPIO 핀SRC_EN DRP1 세트에 있습니다.
• 상태 2: 용량 교환
– DRP2는 SNK_EN GPIO 핀을 사용하여 VBUS의 온로드를 전환합니다.
• 상태 3: FRSTX(빠른 역할 교체) 시작
• 상태 4: DRP1이 VBUS를 vSafe0V로 이동
• 상태 5: DISXH GPIO 핀이 DRP1 방전을 시작합니다.
• 상태 6: VBUS 방전 종료
• 상태 7: DRP1과 DRP2 간의 역할 스왑
• 상태 8: DRP2는 SRC_EN GPIO 핀을 사용하여 VBUS를 활성화합니다.
• 상태 9:DRP1은 VBUS 로드 ON에서 SNK_EN GPIO 핀을 사용합니다.
• 상태 10: 케이블 분리
• 상태 11: 방전 종료
<계속>
'▶ STM32 > Peripheral' 카테고리의 다른 글
| USB Type-C® Power Delivery using STM32(5) - STM32 USB PD 기능 (1) | 2024.02.12 |
|---|---|
| USB Type-C® Power Delivery using STM32(4) - TCPC(Controller) (0) | 2024.02.01 |
| USB Type-C® Power Delivery using STM32(2) - USB Type-C (1) | 2024.01.27 |
| USB Type-C® Power Delivery using STM32(1) - 개요 (0) | 2024.01.24 |
| 불안정한 VDDA문제, Vrefint를 이용한 ADC 측정 정밀도 높이기 (0) | 2024.01.24 |