Type-C with no Power Delivery
STM32 USB2.0-only device conversion for USB Type-C platforms
USB2.0 레거시 장치는 CC 라인과 접지 사이의 Rd 풀다운 저항을 통해 UFP로 표시되어야 합니다. 여기서는 최대 레거시 USB 2.0 장치 전류가 필요하므로 CC 라인을 모니터링할 필요가 없다고 가정합니다.
플러그는 뒤집을 수 있으므로 STM32 장치로 라우팅하기 전에 두 개의 DP/DN 쌍을 콘센트에 최대한 가깝게 서로 연결해야 합니다.

그림 10. Legacy device using USB Type-C receptacle
STM32 USB2.0 host conversion for USB Type-C platforms
이 사용 예는 USB2.0 표준 A 콘센트를 USB Type-C® 콘센트로 교환하는 방법을 설명합니다. 플랫폼이 USB2.0용으로 설계되었으므로 최대 전류 용량은 500mA입니다. 애플리케이션에서 더 높은 공급 전류를 사용하려는 경우 Rp 저항을 조정하여 1.5A 또는 3A 용량을 제공할 수 있습니다.
USB2.0 레거시 호스트는 CC 라인과 5V 전원 사이의 Rp 풀업 저항을 통해 DFP로 구성해야 합니다. 플러그는 뒤집을 수 있으므로 STM32 장치로 라우팅하기 전에 두 개의 DP/DN 커플을 콘센트에 최대한 가깝게 쌍으로 연결해야 합니다. ADC_IN 입력을 통해 CC 라인을 모니터링하면 장치 부착을 감지하고 커넥터에서 VBUS를 활성화할 수 있습니다.

그림 11. Legacy host using USB Type-C receptacle
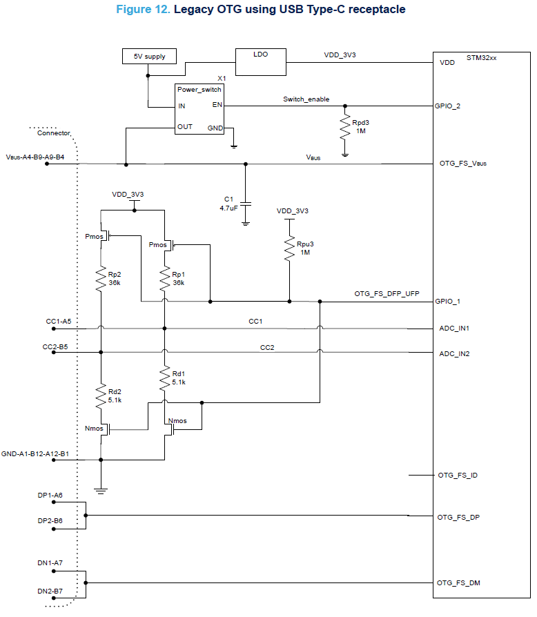
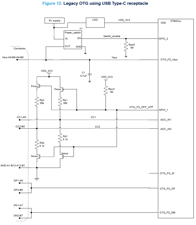
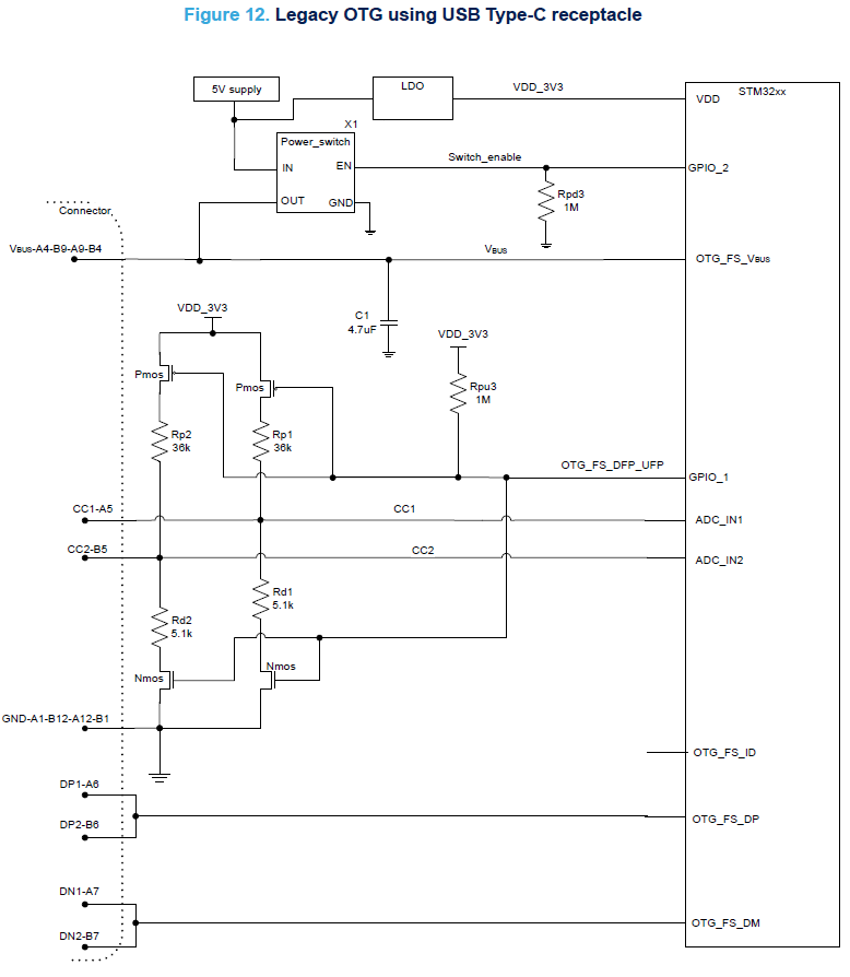
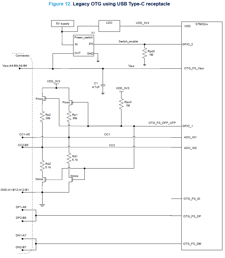
STM32 legacy USB2.0 OTG conversion for USB Type-C platforms
이 사용 예는 USB2.0 micro-AB 콘센트를 USB Type-C® 콘센트로 교환하는 방법을 설명합니다. 이 예에서 플랫폼은 USB2.0용으로 설계되었으므로 최대 전류 용량은 500mA입니다. 애플리케이션에서 더 높은 공급 전류를 사용할 경우 Rp 저항을 조정하여 1.5A 또는 3A 용량을 제공할 수 있습니다. 레거시 OTG 플랫폼은 케이블이 제공하는 접지에 대한 USB_ID 핀 임피던스에 따라 호스트 또는 장치로 작동하기 시작합니다.
USB Type-C®는 반대로 뒤집어 연결할 수 있으므로 케이블은 역할(Role) 정보를 제공하지 않습니다. CC 라인을 감지하여 역할을 감지해야 합니다(예: ADC_IN1 및 ADC_IN2 입력을 통해 ADC를 사용하여 CC 라인 레벨 감지).

그림 12. Legacy OTG using USB Type-C receptacle
다음과 같은 순서를 제안합니다.
1. GPIO1을 High-Level로 구동하는 OTG_FS_DFP_UFP에 연결하고 GPIO2를 Low-Level로 구동하는 Switch_enable에 연결하여 플랫폼을 UFP로 식별합니다.
2. VBUS가 감지되면 장치 역할을 하는 USB2.0 컨트롤러로 플랫폼이 시작됩니다.
3. 최소 200ms 후에 VBUS가 감지되지 않으면 OTG_FS_DFP_UFP를 풀다운하여 Rp 저항을 통해 DFP로 식별하고 ADC_IN1 및 ADC_IN2 전압을 CC 라인의 예상 임계값과 비교하여 UFP가 연결되었는지 확인합니다. 전원 스위치 X1은 비활성화된 상태로 유지됩니다.
4. UFP 연결이 감지되면 Switch_enable이 풀업되어 커넥터에 VBUS를 제공하고 호스트 역할을 하는 USB2.0 컨트롤러로 플랫폼이 시작됩니다. 플러그가 뒤집혀서 연결될 수 있기 때문에 두 개의 DP/DN 쌍은 STM32 장치로 라우팅하기 전에 콘센트에 최대한 가깝게 쌍으로 연결해야 합니다.
<계속>
'▶ STM32 > Peripheral' 카테고리의 다른 글
| USB Type-C® Power Delivery using STM32(4) - TCPC(Controller) (0) | 2024.02.01 |
|---|---|
| USB Type-C® Power Delivery using STM32(3) - USB Power Delivery (0) | 2024.01.31 |
| USB Type-C® Power Delivery using STM32(1) - 개요 (0) | 2024.01.24 |
| 불안정한 VDDA문제, Vrefint를 이용한 ADC 측정 정밀도 높이기 (0) | 2024.01.24 |
| FMAC 디지털 필터 구현 방법 (with the STM32 G4 MCU Package)(7) - 3p3z (0) | 2023.12.29 |