B-G474E-DPOW1 Discovery kit 로 Buck convertor 를 구현한 Applicatoin note를 해석하는 시리즈를 시작해 보도록 하겠습니다.
영어원문 자료는 아래 URL을 참조하시기 바랍니다.
B-G474E-DPOW1 디스커버리 키트에는 Synchronous buck converter 전력단이 포함되어 있습니다. Synchronous buck converter를 위한 전력단의 단순화된 회로도가 그림 3에 나와 있습니다.

그림3
Principle of operation
동기 벅의 동작은 다음과 같습니다. 스위칭이 시작될 때 상단 스위치(Q1)의 PWM은 HIGH로 설정되고 하단 스위치(Q2)는 LOW로 설정됩니다. 그러면 MOSFET Q1이 켜지고 MOSFET Q2가 꺼집니다.
Q1 스위치가 전도되면 인덕터 L1을 통과하는 전류가 선형적으로 증가하기 시작합니다. High Side Duty 사이클이 끝나면 스위치 Q1이 꺼집니다.
Shootthrough를 방지하기 위해 스위치 Q1과 Q2의 High Side PWM과 Low Side PWM 사이에 Dead-time이 삽입됩니다. 이는 두 스위치가 동시에 부분적으로 켜져 있어 Q1과 Q2를 통해 큰 전류가 흘러 MOSFET이 손상되는 것을 방지 합니다.
이 Deat-time이 지나면 스위치 Q2의 Low Side PWM이 HIGH가 되어 스위치 Q2가 켜집니다. 이 때 인덕터는 전류의 흐름을 계속하는 역할을 하고 이제 전류는 스위치 Q2를 통해 흐릅니다. 인덕터를 통과하는 전류는 선형적으로 감소하기 시작합니다. 이 스위칭 동작은 그림 4의 Buck Convertor 파형에 설명되어 있습니다.

그림 4
출력 필터 커패시터 Cout은 이 전류의 AC 성분을 필터링하는 반면 이 전류의 DC 성분은 출력 부하 전류 Iout입니다. 이것은 강압 컨버터이며 출력 전압은 항상 입력 전압보다 작거나 같습니다. 연속 전도 모드에서 High Side 스위치 Q1의 정상 상태 Duty 사이클은 (1)에서 계산할 수 있습니다.

Buck Convertor에는 두 가지 주요 제어 방법이 있습니다. 전압 모드 제어와 피크 전류 모드 제어입니다. Stater Kit에 적용될 소프트웨어 예제는 잘 조정된 디지털 피크 전류 모드 제어 벅 컨버터의 예제를 제공합니다.
Peak current mode step by step
피크 전류 모드 제어는 고유한 전류 제한 기능이 구현된 부하 지점 PSU와 오프라인 PSU 모두에 가장 널리 사용되는 제어 방법 중 하나입니다. 피크 전류 모드 제어에서 출력 필터 인덕터 전류의 피크는 설정값으로 제어됩니다.
이 설정값은 컨트롤러의 출력에 의해 결정되며 주기별로 다릅니다. 이 컨트롤러의 디자인은 이 애플리케이션 노트의 주요 논의 포인트입니다. 그러나 먼저 피크 전류 모드 제어(PCMC) 변환기의 동작을 설명합니다.

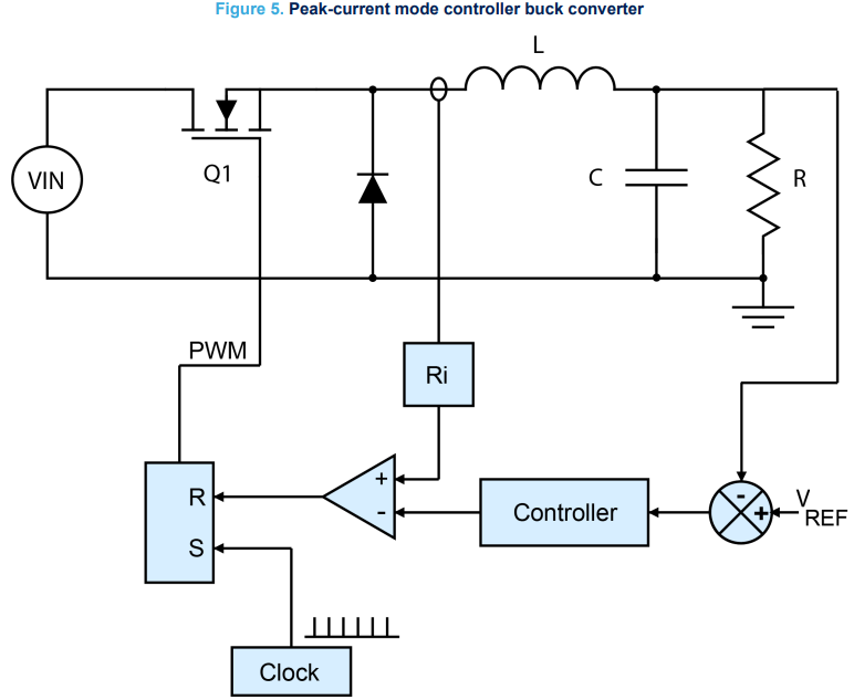
그림 5
그림 5에 표시된 Buck Convertor 전력 단계는 이전에 설명한 것과 동일합니다. 그러나 전류 감지 변환기가 인덕터 전류 경로에 추가됩니다.
초기에 High Side MOSFET은 SET-RESET 래치를 설정하는 클록 펄스에 의해 미리 결정된 Duty 사이클 없이 켜집니다. 감지된 인덕터 전류는 피크 전류 비교기(Comparator)를 통해 수요 피크 전류와 비교됩니다. 감지된 인덕터 전류가 수요 피크 전류와 교차할 때 전류 감지 비교기는 High Side MOSFET을 끄는 SET-RESET 래치를 Reset 합니다. 수요 피크 전류 값은 보상기의 출력에 의해 결정됩니다.
PCMC에서 보상기는 실제 출력 전압과 수요 출력 전압 Vref를 비교하고 오류를 계산합니다. 오차항은 보상기에 대한 입력으로 사용되며 보상기 주변의 보상 네트워크는 수요 피크 전류 값을 결정합니다.
따라서 Duty 사이클은 컨트롤러에 의해 설정되지 않습니다. 이는 온 타임 동안 인덕터 전류의 상승에 의해 결정됩니다. 이것은 그림 6의 피크 전류 모드 파형에 나와 있습니다. 따라서 Duty 사이클의 변조는 전압 모드 제어와 같은 다른 제어 방식의 변조와 크게 다르므로 보상기의 설계도 다릅니다.

그림 6
Advantages and disadvantages
피크 전류 모드 제어는 전압 모드 제어와 같이 일반적으로 사용되는 다른 제어 방법에 비해 몇 가지 장점을 제공합니다. 인덕터 전류의 피크는 사이클별로 제어되므로 이 제어 방법에는 고유한 전류 제한이 있어 추가 제어 루프 없이 단락 또는 과부하 조건으로부터 보호할 수 있습니다.
이는 전력단 변압기를 포함하는 토폴로지에 특히 유리합니다. 이러한 토폴로지 중 일부에서는 변압기 코어의 포화 및 치명적인 고장으로 이어질 수 있는 자속 연면을 방지하기 위해 DC 차단 커패시터가 필요합니다. PCMC는 각 스위칭 주기 동안 수요 피크 전류 값에 도달하면 스위치를 꺼서 전류를 제한하여 코어가 포화 상태에 들어가는 것을 방지합니다.
또한 PCMC를 사용하면 여러 전력단을 병렬로 연결하고 전체 출력 전류를 전력단 간에 균등하게 공유할 수 있습니다. 이것은 하나의 외부 제어 루프를 사용하여 모든 개별 전력 단계를 제어함으로써 달성됩니다. 다상 변환기(Multi-phase converters)는 종종 이 제어 방법을 사용하여 최고 성능과 최소 크기를 달성합니다.
PCMC는 일반적으로 CCM 플라이백 및 부스트 컨버터와 같은 플랜트 전송 기능에서 오른쪽 절반 평면 0을 포함하는 전력 스테이지를 제어하는 데 사용됩니다. 나중에 논의되는 바와 같이 PCMC 제어 방법은 더 낮은 주파수에서 단일 플랜트 극을 생성합니다. 이것은 전압 모드 제어 컨버터에서 발견되는 이중 극 주변의 교차 주파수 제한을 제거하므로 오른쪽 절반 평면이 0인 컨버터를 보다 쉽게 안정화할 수 있습니다.
순간 인덕터 전류의 측정값이 수요 피크 전류 값과 비교됨에 따라 PCMC 컨버터는 라인 전압의 변화에 매우 빠르게 응답할 수 있습니다. 예를 들어, 라인 전압이 감소하면 인덕터 전류가 상승하는 비율도 감소할 수 있습니다. 그 결과 동일한 수요 피크 전류 값을 달성하기 위해 온 타임 스위치가 더 길어질 수 있습니다. 이것은 라인의 변화에 대해 훨씬 느린 응답을 갖는 전압 모드 제어와 다릅니다.
그러나 PCMC는 전류 감지 변환기를 사용해야 하므로 회로 복잡성과 비용이 추가되고 추가 손실이 발생할 수 있습니다. 전류 감지 신호는 노이즈 픽업에 민감하고 추가 필터링이 필요할 수 있으므로 라우팅하기 어려울 수 있습니다. 일반적으로 PCMC 제어 방식은 잡음과 불량한 PCB 레이아웃에 민감하여 폐쇄 루프 시스템의 불안정과 진동을 유발할 수 있습니다.
'▶ STM32 > Peripheral' 카테고리의 다른 글
| Buck current mode with the B-G474E-DPOW1 Discovery kit (3) - Open Loop (0) | 2023.12.23 |
|---|---|
| Buck current mode with the B-G474E-DPOW1 Discovery kit (2) - Digital peak current mode (0) | 2023.12.23 |
| STM32 SAR ADC 변환 시간 및 기능에 대해 (0) | 2023.12.20 |
| UART(USART) Printf - HAL & Polling (0) | 2023.12.13 |
| STM32 Window watchdog 멈추기 (0) | 2023.12.13 |