STM32 MCU 주변의 회로 리뷰 방법을 이야기 해보고자 합니다. 오늘은 간단하게 전원단 구성시 반드시 지켜야 할 사항을 Datasheet 통해 이해하는 시간을 갖도록 하겠습니다.
전원단의 스펙을 확인하기 위해선 반드시 Datasheet의 Electrical characteristics를 확인하여야 합니다. 거기에는 Absolute maximum ratings, Operating conditions 두가지 항목이 있는데 전자의 범위를 넘어서면 칩이 파괴되는 상황이 발생할 수 있고 후자의 범위를 넘어서면 정상동작을 장담할 수 없게 됩니다.
따라서 Operating conditions의 범의가 Absolute maximum ratings 안에 있습니다.

STM32G071 시리즈 General operating conditions
가장 먼저 확인 할게 전원단의 구성이 위의 스펙을 만족 시키는지 확인 해야 합니다. VDD, VDDA가 정상적이 전압범위에 있는지 반드시 확인해주세요. 그리고 각각의 GPIO들이 Vin 범위에 있는지 확인하여야 합니다.
- TT_xx 핀들은 VDD + 0.3이고
- FT_c 핀들은 5.0 V 까지 허용됩니다.
위의 조건은 Datasheet Terms and symbols 에 보면 나와 있으며 Pin assignment의 I/O Structure를 확인하면 어떠한 핀이 TT이고 FT인지 알 수 있습니다.

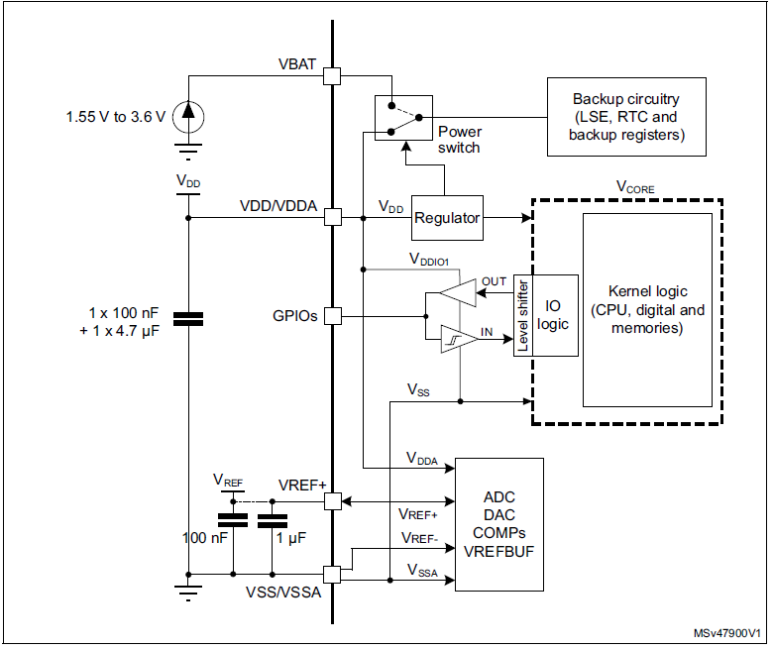
전원 블록도
전원단은 심플하게 Datasheet에서 권장하는 사항을 지키시면 됩니다. VDD 개수 만큼 100nF과 한개의 4.7uF 디커플링 캐패시터를 달아줍니다. 그리고 Vref는 특별한 요구사항이 없으면 VDDA와 묶어주면 됩니다. 이 때 마찬가지로 100nF과 1uF 캐패시터를 달아 줍니다.
ADC나 DAC와 같은 아날로그 장치들이 노이즈에 취약하다면 VDD 와 VDDA를 분리(STM32G0는 VDD/VDDA가 원래 하나로 되어 있음) 하는 것도 고려하여야 합니다. 보통 VDD로 인해 VDDA에 노이즈가 유입될 수 있으며 이는 아날로그 장치에 오류를 발생 시키기도 합니다.
각각의 디커플링 캐패시터는 권장사항이지만 결국엔 구현하고자하는 어플리케이션에 따라 그 용량이나 개수가 달라질 수 있으며 엔지니어 스스로 찾아야 합니다.
'▶ STM32 > 회로리뷰' 카테고리의 다른 글
| STM32 회로 리뷰 방법 - 리셋 (1) | 2023.11.28 |
|---|---|
| STM32 회로 리뷰 방법 - GPIO (1) | 2023.11.25 |
| STM32 MCU로 개발 시작하기 - MCU F/W예제 코드 찾기 (0) | 2023.11.19 |
| STM32 MCU로 개발 시작하기 - MCU 자료 찾기(Reference Manual 편) (0) | 2023.11.18 |
| STM32 MCU로 개발 시작하기 - MCU 자료 찾기(Datasheet 편) (0) | 2023.11.18 |